T∕CASAS 033-2024 碳化硅金属氧化物半导体场效应晶体管(SiC MOSFET)功率器件开关动态测试方法 ,该文件为pdf格式 ,请用户放心下载!
尊敬的用户你们好,你们的支持是我们前进的动力,网站收集的文件并免费分享都是不容易,如果你觉得本站不错的话,可以收藏并分享给你周围的朋友。
如果你觉得网站不错,找不到本网站,可以百度、360搜搜,搜狗, 神马搜索关键词“文档天下”,就可以找到本网站。也可以保存到浏览器书签里。
收费文件即表明收集不易,也是你们支持,信任本网站的理由!真心非常感谢大家一直以来的理解和支持!
资源简介
以下是文档《碳化硅金属氧化物半导体场效应晶体管(SiC MOSFET)功率器件开关动态测试方法》(T/CASAS 033-2024)的主要内容总结:
一、范围与适用性
- 核心范围
- 规定双脉冲测试条件下SiC MOSFET功率器件的开关动态测试方法。
- 适用于分立器件和功率模块等封装形式的SiC MOSFET。
- SiC JFET、BJT、IGBT等其他SiC晶体管可参照执行。
- 测试目标
- 测量开关时间(开通/关断延迟、上升/下降时间)、开关损耗、开关速度(dv/dt、di/dt)及反向恢复特性。
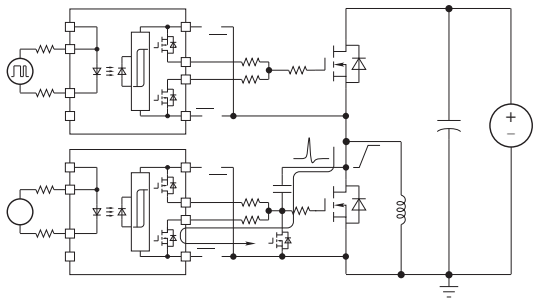
二、测试电路与条件
- 测试电路
- 双脉冲测试电路(图1):
- 被测器件(DUT)位于下桥臂,钳位电感连接桥臂中点与直流母线正极。
- 上桥臂器件类型(如二极管或MOSFET)需在结果中注明。

- 工作波形(图2):
- 第一个脉冲宽度(tₚₒₙ₁)≤ 200μs,避免器件自发热影响结果。

- 第一个脉冲宽度(tₚₒₙ₁)≤ 200μs,避免器件自发热影响结果。
- 双脉冲测试电路(图1):
- 关键测试条件
- 环境要求:
- 温度20–30℃、湿度30–65%、海拔≤2000m。
- 直流电源:
- 输出电压误差<±0.5%,充电速度≤1000V/s。
- 直流母线电容:
- 容值需满足
C_{dc} \geq \frac{L I_L^2}{K_v V_{dc}^2}(电压波动率Kᵥ=1–5%)。 - 降低寄生电感(Lₑₛₗ + L₋ᵦᵤₛ),避免使用缓冲电路。
- 容值需满足
- 钳位电感:
- 电感值范围
\frac{V_{dc} t_{on}}{K_i I_L} \leq L \leq \frac{V_{dc} t_{max}}{I_{Lmax}}(电流波动率Kᵢ=1–5%)。 - 需为空心电感,饱和电流>测试电流,等效并联电容(Cₑₚc)≤器件输出电容的10%。
- 电感值范围
- 驱动电路(图4):
- 驱动芯片需高CMTI(≥100V/ns)、低输入输出电容(Cᵢₒ≤5pF)。
- 驱动电阻设计需满足峰值电流公式(式6-7)。

- 温控平台:
- 控温范围室温–175℃,精度±2%,结温需稳定后测试。
- 环境要求:
三、测试仪器与方法
- 仪器要求
- 电压探头:
- 带宽≥500MHz,输入电容<5pF,CMRR≥80dB@0Hz/60dB@100MHz。
- 电流探头:
- 带宽≥200MHz,寄生电感<5nH,噪声<0.1mA。
- 示波器:
- 带宽≥500MHz,分辨率≥10位,采样率与存储深度需足够。
- 电压探头:
- 测试步骤
- 校准:探头调零、延迟校正(同步误差<0.5ns)。
- 接线:采用开尔文连接,避免多点接地。
- 数据处理:多次测试取平均值,数字滤波降噪。
四、结果计量方法
- 开关时间定义(图8)
- 开通过程:
- 延迟时间t₍ₒₙ₎(V₍gₛ₎↑10% → I₍dₛ₎↑10%)。
- 上升时间tᵣ(I₍dₛ₎从10%→90%)。
- 关断过程:
- 延迟时间t₍ₒff₎(V₍gₛ₎↓90% → I₍dₛ₎↓90%)。
- 下降时间tf(I₍dₛ₎从90%→10%)。

- 开通过程:
- 损耗计算
- 开通损耗Eₒₙ:积分区间 V₍gₛ₎↑10% → V₍dₛ₎↓3%。
- 关断损耗Eₒff:积分区间 V₍gₛ₎↓90% → I₍dₛ₎↓3%。
- 反向恢复损耗Eᵣᵣ(图9):积分区间 V₍ₛd₎↓0 → I₍ₛd₎↓2%。

- 开关速度
- dv/dt:电压变化率(10–90%区间)。
- di/dt:电流变化率(10–90%区间)。
五、安全与记录
- 安全规范
- 高压/高温区域需隔离防护,测试时需专业人员操作。
- 符合GB 4793.5-2008(电气安全)和GB/T 19212.17-2019(电源安全)。
- 测试记录
- 使用标准化表格(附录A),记录电路配置、测试条件及结果参数(如t₍ₒₙ₎、Eₒff、di/dt等)。
六、技术背景(引言部分)
- SiC器件因高压/高频/高温特性突破硅器件极限,传统测试方法无法满足需求。
- 本标准旨在解决SiC测试缺乏定量规范和行业共识的问题,推动第三代半导体产业发展。
总结覆盖文档核心内容:测试原理、硬件配置、仪器标准、计量方法及安全要求,严格遵循原文技术细节。

评论